送件地點及時間 :
- 文件核發處位於紐西蘭陶波市(Taupo)以南地區及庫克群島、紐埃者,請向駐紐西蘭台北經濟文化代表處申請
- 文件核發處位於紐西蘭陶波市(Taupo)以北地區(包括Taupo)及法屬玻里尼西亞(大溪地)者,請向駐奧克蘭台北經濟文化辦事處申請
- 受理時間:週一至週五 09:00~12:30 及 13:30~17:00 (國定假日公休)
- 休館時間 : 週一至週五 12:30~13:30
- 依到場先後順序受理,若人數眾多或作業時間不足,請於下午1時30分後再行前來。
- 歡迎追蹤本處Facebook,以獲得休館資訊或重要公告。
應備文件 :
- 禁止使用可擦拭筆填寫表單,該類墨水遇熱會退色影響文件效力,且官方文件不得隨意塗改。
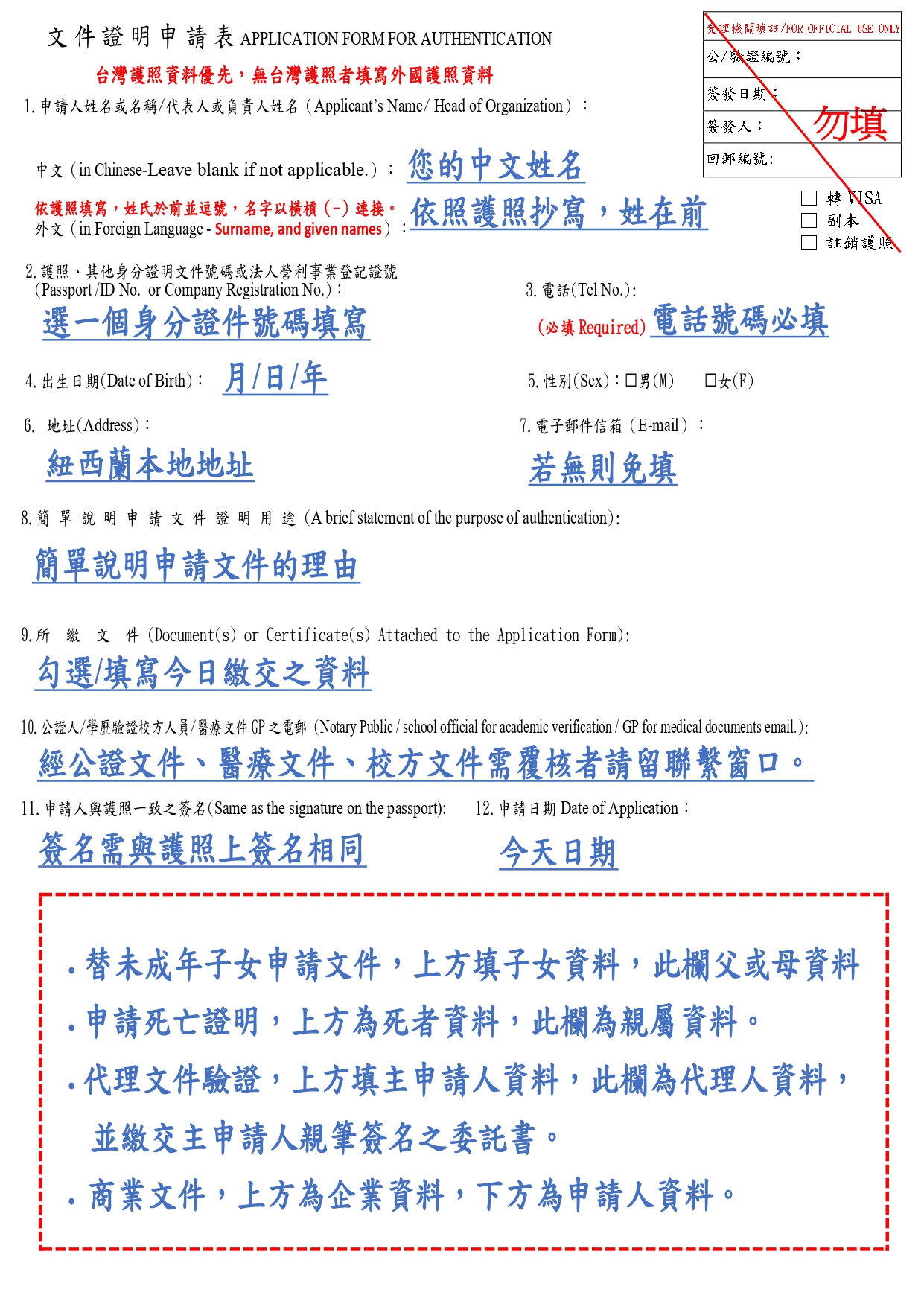
- 申請人填妥文件申請表一份並簽名 / 文件申請表ODT←可電腦編輯檔。
- 填寫台灣護照/身分資料,無台灣護照者才填寫外國護照資料。
- 若申請人未成年,申請人填未成年子女之資料,紅色框線內填監護人/代理人資料。
- 委託他人辦理,申請人欄位填醫療紀錄申請人,紅色框線內填代理人資料。
- 委託他人代辦,提供申請人親筆簽名委託書,代辦人身分證明文件正本 & 影本。正本驗後歸還,影本本處存檔。
- 醫療院所開立之文件,必須經過本處轄區內的公證人Notary Public公證後,再繳交正本 & 影本至本處驗證。
- 請勿找 Justice of Peace。
- 本處需覆核,若能提供公證人email帳號能協助加速辦理。
- 驗證正本,影本本處存檔。
- 由GP經辦之寶寶疫苗注射紀錄(6歲以下),或體檢乙表無需透過公證人公證。
- 申請人 & 代理人有效護照正本 & 影本,正本現場驗後歸還,影本本處存檔。
- 請繳交中華民國護照,外籍人士則繳驗外籍護照。
- 郵寄辦理可選擇郵寄護照正本 or 影本。
- 繳交影本者請確認護照正本上已親自簽名,彩色影印護照資料含簽名頁,在影本上親自著名 "正影本相符" 字樣並再次簽名即可。其他居留證件影本亦同。無須公證。(見下圖)
- 護照過期應辦理更新,或另附含中文姓名及照片的第二證件 ; 如身分證、ARC、台灣駕照、戶籍謄本、有效紐西蘭護照等。
- 郵寄辦理註明文件驗證組收。
- 以上文件應自行備妥正影本及相應份數,文件不齊不予受理。
規費:
- 紐幣$26元一份,僅接受 Eftpos或現金付款。
- 副本每份紐幣$13 (請申請人提供副本)。
- 速件處理費(加收收費總數額之1/2)
- 如郵寄辦理,本處收到申請後另行電郵通知轉帳資訊及文件編碼。轉帳請務必註記文件編碼。
- 國際轉帳入帳需數個工作天,文件驗證費用須為扣除兩國銀行手續費後之實收金額。
- 依外交部及駐外館處辦理領事事務文件證明收費標準辦理。
辦理時間 :
- 作業時間自付款後,會計入帳日起計算。
- 經公證人或GP回覆文件確實為其簽名後,約5個工作日後核發(不含假日及郵遞時間 / 不另行通知取件)。
- 持收據領取,委託他人取件須出示收據 & 代理人身分證明文件。
- 驗證完成後如需由本處快遞回台灣- 需自行安排線上預約 DHL 或 FedEx,轉寄提貨單(Waybill)給承辦人員, 請貨運從本處(TECO in Auckland)提領寄送回台。
- (Sender )取件地址為本處,寄件人請填寫您自己的名字。
- (Receiver) 為您想寄送的地址。
- 以郵寄的方式寄回紐國境內地址,請自行準備含郵資之郵袋,建議選擇含追蹤編號的掛號/簽收服務。本處寄出後恕不負責延誤或遺失之責任。
- 文件驗證三個月後未取,本處將依外交部領事事務局規定進行銷毀,不另通知,所繳費用概不退還。
- 文件已經驗證裝訂後,若自行拆開或塗改,送件審理單位可拒絕受理。
附件下載 : ODT文件可供自由編輯
Authentication of Health Check Form←英文版 English Version

